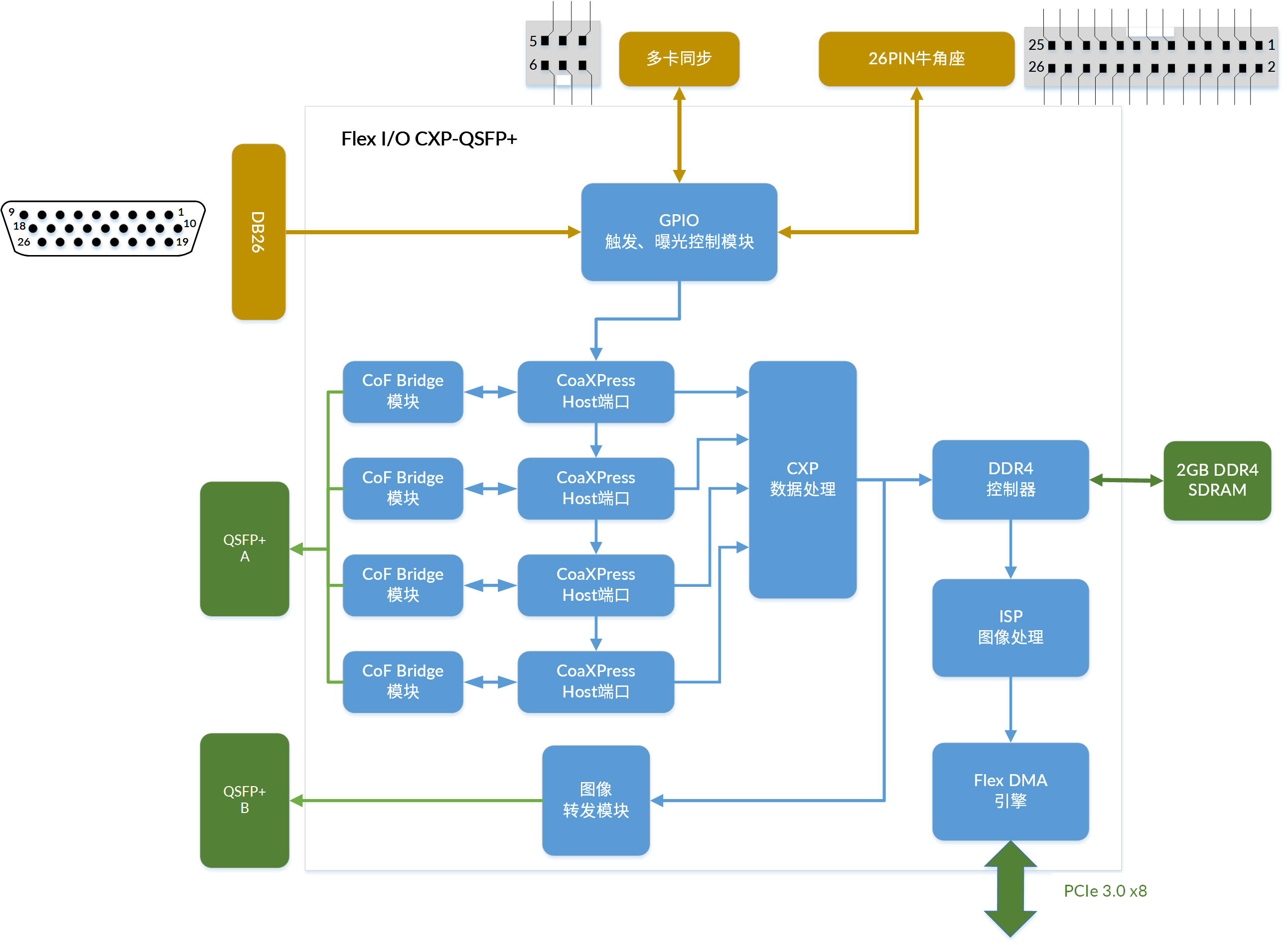
Flex I/O CXP-QSFP+

40G CoaXPress-over-Fiber 图像采集卡
  • 1x QSFP+A(相机接口)+ 1x QSFP+B(转发接口)
  • 最高支持 5000MB/s 的相机传输带宽
  • PCIe Gen 3 x8 接口,支持高达 6700 MB/s 的总线带宽
  • 支持相机图像数据转发功能,可将多张卡级联,共享图像数据
  • SKU:
    118400000
购买方式:
规格
尺寸
手册
固件
软件 (SDK)

规格

2025-07-30 | 619898 KB
下载 PDF
产品特性
  • 支持 CoaXPress 1.1/2.0 协议标准
  • 支持 CoaXPress over Fiber Bridge Protocol Version 1.0 标准
  • 最高支持 5000MB/s 的相机传输带宽
  • 支持相机图像数据转发功能,可将多张卡级联,共享图像数据
  • 丰富的 GPIO 接口资源,提供面板DB26与26pin牛角座2个外部接口
  • 全高 PCIe 插卡,PCIe Gen 3 x8 接口,支持高达 6700MB/s 的总线带宽
  • 美乐威 Flex I/O Viewer 客户端,兼容各类 CXP 工业相机,支持参数配置与预览
  • 美乐威 Flex DMA PCIe 传输引擎,帧捕获和传输完全由硬件完成,不占用 CPU
  • 支持 GenTL Producer、GenICam 应用编程接口
相机接口
  • QSFP+ 接口 A,兼容 SFF-8436 协议标准,带宽最高支持 40G
  • 支持 CXP 协议 CoaXPress over Fiber Bridge Protocol Version 1.0 标准
  • 支持 High Speed Upconnection 高速上行接口
转发接口
  • QSFP+ 接口 B,兼容 SFF-8436 协议标准,带宽最高支持 40G
  • 采用自定义传输协议,将图像数据转发至其他采集卡。
相机支持
  • 支持 Aera-scan 面阵相机、Line-scan 线扫相机
  • 支持黑白相机、彩色相机(YCbCr、YUV、RGB and Bayer CFA)
  • Tap 支持 1X-1Y、1X-1Y2、1X-2YE
固件类型
  • Master采集固件:
    • 支持 1 个 1、2、4 链路相机
    • 支持 Bayer2RGB 功能
    • 支持图像数据转发
    • 支持 High Speed Upconnection
  • Slave采集固件:
    • 接收 Master/Slave 采集卡转发的图像数据
    • 转发接收到的图像数据
  • Multi 采集固件:
    • 支持 1 ~ 4 个相机
    • 支持 Bayer2RGB 功能
内置图形处理
  • 数据小端转换

  • 扩充 10-/12-/14-bit 数据至 16-bit,高位、低位扩充可选

  • Bayer CFA 转 RGB (采用 3X3 线性插值算法)

    *备注:Bayer CFA 转 RGB 功能,行最大支持 32768 Bytes

帧缓冲
  • 4 片 4Gb DDR4-2400 帧缓冲区(2GB)
PCIe 接口
  • PCIe Gen 3 x8 接口,向下兼容 PCIe Gen 2/1 及 x4,x2,x1
  • 最大持续写入带宽 6700MB/s(与主机平台有关)
面板 I/O
  • 1* QSFP+ 接口 A(相机接口)
  • 1* QSFP+ 接口 B(转发接口)
  • 1* DB26 母头连接器
    • 4 路 IIN 差分光隔离输入,最大频率 50kHz
    • 4 路 DIN 差分高速输入,最大频率 5MHz
    • 3 路 IOUT 差分光隔离输出,最大频率 100kHz
    • 2 路双向 TTL/LVTTL 单端接口,最大频率 5MHz
    • 12V 与 GND
PCB 板上 I/O
  • 1* 2x13 2.54 间距连接器
    • 4 路 IIN 差分光隔离输入,最大频率 50kHz
    • 4 路 DIN 差分高速输入,最大频率 5MHz
    • 3 路 IOUT 差分光隔离输出,最大频率 100kHz
    • 2 路双向 TTL/LVTTL 单端接口,最大频率 5MHz
    • 12V 与 GND
  • 1* 2x3 2.54 间距连接器,包含 4 路多卡同步接口,最大频率 1MHz
配套软件
  • Flex I/O Viewer:兼容各类 CXP 工业相机,支持配置参数与预览
开发接口
  • GenTL Producer、GenICam,支持 Halcon,MVS 等多种软件
开发样例
  • 提供 C/C++ 二次开发样例源程序
操作系统
  • Windows 10/11
  • Linux (具体请咨询美乐威销售团队)
其他功能
  • 支持通过 IO 接口级联,多卡同步触发采集
外形尺寸
  • 144.75mm x 104.85mm
风扇
  • 上报 FPGA 温度和风扇转速信息,可手动设定风扇转速
电源消耗
  • PCIe +12V: 整卡功耗与使用固件有关,典型功耗≤20W
工作环境
  • 工作温度:0 到 50 摄氏度
  • 保存温度:-15 到 85 摄氏度
  • 相对湿度:10% 到 90% (非冷凝状态)
  • [{item.title}]
    [{item.publish_at}] | [{item.file_size}]
    [{item.publish_at}] | [{item.file_size}]
类型 版本 发布日期 兼容性说明 操作
[{getTypeName(file.type)}]
V [{file.version}]
[{file.publish_at}]
仅支持在电脑上下载
操作系统 版本 发布日期 描述 操作
[{getSystemName(file.system)}]
V [{file.version}]
[{file.publish_at}]